Abstract
Ubiquitination is a post-translational modification that plays important roles in the regulation of various cellular processes. The linear ubiquitin chain assembly complex (LUBAC) is the only E3 ubiquitin ligase, which can specifically generate linear ubiquitin chains. LUBAC is composed of three subunits: catalytic Hoip (Rnf31), Hoil-1l (RBCK1), and Sharpin. LUBAC regulates canonical NF-κB signaling pathway and apoptosis. Several studies have shown that LUBAC is required for fetal hematopoiesis and tumorigenesis in several solid cancers, but the role of Hoip, which is the catalytic component of the LUBAC, in adult hematopoiesis and myeloid leukemia is unclear.
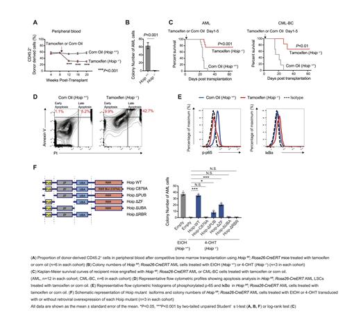
To address whether Hoip is required for adult hematopoiesis, we used tamoxifen induced Hoip deleted mice (Hoip fl/fl; Rosa26-CreERT). Deletion of Hoip reduced the numbers of almost all cell fractions in bone marrow and peripheral blood, except for long-term hematopoietic stem cell (LT-HSC) fraction (CD34 - Flk2 - Lineage - c-Kit + Sca-1 +: LSK). Deletion of Hoip treated with tamoxifen markedly impaired colony formation of LT-HSCs in vitro. Among competitive transplantation assay using bone marrow cells from Hoip fl/fl; Rosa26-CreERT mice, deletion of Hoip treated with tamoxifen following stable reconstitution 8 weeks after transplantation led to a significant reduction of Hoip-deficient chimerism compared to control in vivo (Figure A). Deletion of Hoip induced apoptosis in bone marrow cells and increased the frequency of CD34 - LSK cells in S/G2/M phase of the cell cycle. Collectively, these data indicated that Hoip is required for adult hematopoiesis.
To evaluate the consequences of Hoip deletion in myeloid leukemia propagation and maintenance, we utilized aggressive murine myeloid leukemia models driven by retroviral transduction of oncogenes: MLL-AF9 and NRAS G12V-driven acute myeloid leukemia (AML) and BCR-ABL and NUP98-HOXA9-driven blast crisis of chronic myelogenous leukemia (CML-BC) models. Deletion of Hoip in established leukemia cells treated with tamoxifen markedly impaired colony formation of leukemia cells in vitro and led to a significantly longer survival with reduced disease burden in bone marrow and spleen in vivo in both of leukemic models (Figure B,C). Deletion of Hoip also induced apoptosis in leukemia stem cells (LSCs: c-Kit + Lineage - cells) (Figure D) and increased the frequency of LSCs in S-phase of the cell cycle. Furthermore, we evaluated the contribution of HOIP to human myeloid leukemia. Knockdown of HOIP by small hairpin RNA using lentivirus in several myeloid leukemia cell lines (THP-1, SKM-1, and K562) and primary patient-derived AML cells exhibited reduced numbers of colony forming cells in vitro, and increased apoptosis. LUBAC inhibitor gliotoxin impaired the growth of murine and human leukemia cells. These results indicate that Hoip is essential for propagation and maintenance in murine and human myeloid leukemia.
Because LUBAC regulates canonical NF-κB signaling pathway, we evaluated protein levels of p65 phosphorylation on Ser536 (p-p65) and IκBα in leukemia cells by flow cytometric analysis. Reduction in p-p65 and inhibition of IκBα degradation were observed in Hoip-deficient leukemia cells (Figure E), indicating that Hoip plays an important role in regulation of NF-κB signaling in myeloid leukemia.
Since Hoip is the central component of LUBAC and the only catalytically active subunit of E3 ubiquitin ligase, we examined the importance of each domain of Hoip for myeloid leukemia propagation using Hoip mutant isoforms. Loss of colony-forming ability of Hoip-deficient AML cells could not be rescued by retroviral transduction of the Hoip mutants with deletion of UBA domain (which is required for interaction with the other LUBAC subunits) and with deletion of RBR domain and with mutation in C879A (which lack ligase activity) (Figure F), indicating that LUBAC ligase activity and interaction with the other LUBAC subunits are critical for leukemia propagation.
Thus, our data demonstrated that Hoip is essential for adult hematopoiesis and myeloid leukemia. Given that patients with myeloid leukemia have shown increased activity of NF-κB signaling, inhibition of LUBAC ligase activity could serve as a promising strategy for treating myeloid leukemia.
Jimbo: Japan Society for the Promotion of Science: Research Funding. Ito: Japan Society for the Promotion of Science: Research Funding; Institute for Frontier Life and Medical Sciences, Kyoto University: Research Funding. Iwama: Nissan Chemical Corporation: Research Funding. Nannya: Otsuka Pharmaceutical Co., Ltd.: Consultancy, Speakers Bureau; Astellas: Speakers Bureau. Konuma: Japan Society for the Promotion of Science: Research Funding; The Japanese Society of Hematology: Research Funding; SGH Foundation: Research Funding; Institute for Frontier Life and Medical Sciences, Kyoto University: Research Funding.
